中國消防工程行業發展階段及市場結構分析

一、消防工程簡介

消防工程主要分為消防水源、消防供水、固定滅火系統、自動滅火系統、防排煙系統、自動報警系統、聯動控制系統、疏散指示應急照明系統、消防動力系統、漏電報警系統、防火分隔、防火保護等。

消防工程系統包括:消防水系統、火災自動報警系統、氣體滅火系統、防排煙系統、應急疏散系統、消防通訊系統、消防廣播系統、泡沫滅火系統、防火分隔設施(防火門、防火卷簾)等。

消防工程的工作包括:消防設計,消防施工,消防檢測,消防審批,消防驗收。

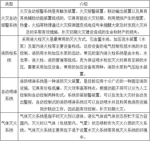
消防工程主要系統介紹

1560234496756326.jpg

二、行業發展現狀

我國火災科學與消防工程學的發展過程,大致可劃分為兩個階段。

(1)初步發展階段

從建國初期到70年代末,消防安全方面的研究與技術應用經歷了從無到有的初步發展階段。1956年公安部消防局成立;1959年公安部消防局消防科學研究室成立;1962年開始籌建消防科學研究所,1965年前后,天津、上海、沈陽、四川四個消防科學研究所先后成立,并開始了起步性課題研究工作。

(2)火災科學與消防工程學科形成階段

70年代末至今,我國消防安全研究逐步恢復并快速發展。國家“六五”、“七五”期間,先后開發研制成功了感溫、感煙、紅外、紫外等各類新型火災探測器及火災自動報警系統,以及聯動配套和各種自動滅火裝置和各類滅火劑;初步研制成功幾類有推廣價值的阻燃劑,并應用于阻燃織物、阻燃板材、橡膠、電纜、防火玻璃、防火涂料及防火門、防火卷簾和耐火建筑構件等方面:在“八五”、“九五”期間 ,我國消防科技發展明顯加快,科研與開發技術體系基本形成。1984年中國消防協會正式成立,作為中國科協領導下的全國性社會學術團體之一,消防協會積極開展消防科學與技術的交流活動,對我國消防科學技術的進步和發展作出了貢獻。成立于1985年的中國人民武裝警察部隊學院消防工程系和消防指揮系,作為培養消防工程專業和消防指揮與管理專業技術警官的教學實體,自成立以來,已為消防部隊培養專門人才4000余人,出版了以《建筑防火設計原理》、《工業企業防火工程》、《消防燃燒學》、《火災原因調查》、《電氣防火安全技術》等為代表的學術著作。以中國科學技術大學為代表的地方高校從20世紀80年代后期開始,也紛紛開展了火災科學與消防工程領域的研究。中國科學技術大學自建立火災科學國家重點實驗室以來,在開拓火災科學基礎理論研究,開展林火、草原火蔓延規律研究,以及開發智能化高科技消防技術、新產品方面做了大理的工作,并出版有《火災科學導論》、《火災學簡明教程》、《建筑火災安全工作導論》、《火災探測與控制工程》等著作。

2015年我國消防工程行業規模約1190億元,同比2014年的1025億元增長了16.1%,近幾年我國消防工程行業市場容量如下圖所示:

2011-2017年中國消防工程行業市場容量

2.jpg                                               

2017年中國消防工程占消防產業比重

3.jpg

三、消防工程行業需求趨勢分析

(1)由“被動需求”向“主動需求”轉變

“被動需求”轉變為“主動需求”。如今,人們已不再滿足于純物質生活的享用,而要求舒適、安全的生活環境。我國消防法規體系不斷完善,近年來大型、特大型火災事故不斷涌現,使人們的法制觀念和消防意識不斷提高,同時各級政府對城市消防安全保障設施的投入也逐年加大。在一些發展較快的地區,消防類公共基礎設施建設已步入快車道,實現了與城市和經濟建設同規劃、同建設、同發展。這種對于消防設施的主動需求的局面為消防行業的發展提供了更廣闊的空間。

(2)由“傳統需求”向“現代需求”轉變

“傳統需求”轉變為“現代需求”,即由單純的產品數量需求向產品質量需求和其中的科技知識需求轉變。單純的產品數量需求目前已很難保障生產、流通、消費和環境的安全,只有安全的產品質量和科技知識到位的服務,才能確保萬無一失。這就為消防工程行業向智慧化發展指明了方向。

(3)由“重點需求”向“普遍需求”轉變

“重點需求”轉變為“普遍需求”。重點需求一般是指消防重點單位(包括重點部門、重點行業等)對消防的需求。為防止和減少大型惡性火災事故的發生,重點消防單位加大資金投入,完善消防設施,整改遺留隱患,建立責任體系,健全消防組織。而非重點單位(包括家庭和個人)在總體上數量更多,又相對較分散,安全管理相對較差,消防投入不足,發生火災的概率較大,能造成大的人員傷亡和財產損失。因此,目前不僅重點消防單位,非重點消防單位對消防產品的需求也與日俱增,為消防行業的發展提供了巨大潛力。

(4)由“一般需求”向“特色需求”轉變

隨著行業規模的擴大,以及物聯網、云計算等新技術和新產業的發展,傳統的消防工程行業必將迎來轉型,向智慧化消防綜合監控管理系統轉變。

一方面,從行業發展趨勢的角度來說,消防行業逐步向全產業鏈模式發展,大型企業由單一產品(服務)提供商向整體方案解決商轉變。消防工程整體方案解決包含了完整的產業鏈,消防工程企業應該能夠盡快整合各服務模塊,提供消防工程設計、咨詢、管理、工程施工、維保等一站式消防安全技術支持與整體解決方案,通過創建平臺,優化消防技術、人才、信息、產品、管理模式,進一步延伸產品價值鏈,更有效地獲取市場需求信息。

另一方面,借著智慧城市的建設契機,消防行業也會在未來逐漸轉型為智慧化綜合管理服務模式。最新頒布的《國民經濟和社會發展第十三個五年規劃綱要》提出要建設和諧宜居城市,加快新型城市建設,加強現代信息基礎設施建設,推進大數據和物聯網發展,建設智慧城市。在2016-2020年間,要以基礎設施智能化、公共服務便利化、社會治理精細化為重點,充分運用現代信息技術和大數據,建設一批新型示范性智慧城市。

“十三五”規劃明確了包含物聯網應用推廣、云計算創新發展、“互聯網+”行動、大數據應用等在內的八項信息化重大工程。信息化發展必將成為消防工程行業的未來趨勢之一。

轉載自中國產業信息網